<在线配资>2026网贷新规及征信修复攻略,含1万内逾期征信清零条件在线配资>
2026年开年,网贷行业迎来了实打实的政策调整,一边是央行一次性信用修复新政落地,给小额逾期者重塑信用的机会;另一边是监管持续整治乱象、不良资产处置机制完善,让大额逾期债务有了合法协商打折的可能。
但必须先把话说透:这不是“所有逾期都能豁免”的福利,1万以内征信清零有明确门槛,几十万大额3~5折结清也需要找对方法、用对技巧。今天就用最接地气的大白话,把2026年网贷新规、征信修复条件、大额协商实操攻略一次性讲清楚,既不夸大政策红利,也不隐瞒潜在风险,让有债务困扰的朋友能实实在在用到,同时避开坑人的套路。
先搞懂:1万以内逾期征信清零,到底谁能享?怎么享?
2026年1月1日起正式生效的央行“一次性信用修复政策”,是今年网贷领域的民生利好。但很多人误解成“所有1万以内逾期都能消”,其实不然,政策有明确的适用范围和时间要求,少一个条件都不行。
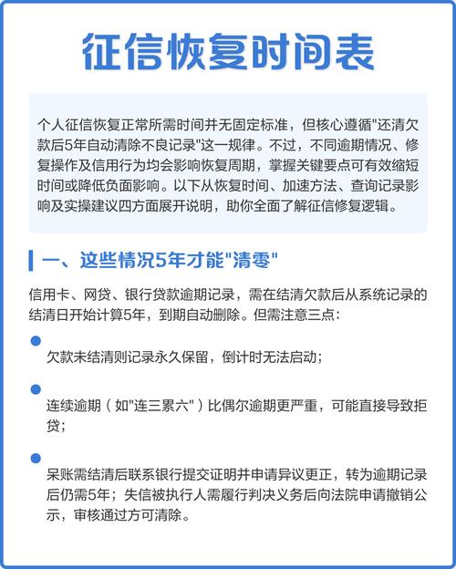
1. 征信清零的4个核心条件,缺一不可
根据中国人民银行2025年12月发布的官方通知,想要让1万以内的逾期记录从征信报告中移除,必须同时满足以下4点:
- 适用时间:逾期发生在2020年1月1日至2025年12月31日之间。不管是疫情期间收入中断,还是平时不小心忘了还款,只要在这个时间段内,都符合时间要求;2026年新产生的逾期不包含在内。
- 金额限制:单笔逾期金额不超过1万元。注意是“单笔”,如果有多笔逾期,每笔都不超过1万且符合时间要求,还清后每笔都能修复;但如果有一笔逾期金额是1.2万,哪怕其他都是小额,这笔1.2万的也不能享受政策。
- 还款期限:必须在2026年3月31日(含)前足额还清逾期债务。不仅要还本金,合法的利息、罚息等相关费用也要一并结清,不能只还本金。
- 适用对象:仅限个人信贷逾期信息,企业贷款逾期不适用;且逾期并非主观恶意逃债,政策核心是救济非恶意失信群体。
举个例子:深圳的张先生2024年有一笔8000元的网贷逾期,2025年12月10日还清了本金+利息+罚息,那么2026年1月底前,他的征信报告就会自动移除这条逾期记录;如果他在2026年3月20日还清,那么4月底前征信会完成更新。
2. 关键提醒:征信“不予展示”≠“彻底删除”,这些坑要避开
很多人以为“征信清零”就是不良记录消失了,其实不是这样。对外经济贸易大学国际经贸学院副教授袁宇菲解释,逾期记录只是“不予展示”,底层数据依然存在,只是不会出现在你的征信报告里,不会影响后续贷款、办卡等金融行为。
还有几个重要细节必须记牢:
- 免申即享,不用找第三方:符合条件的不用主动申请,系统会自动处理,而且不收取任何费用。市面上那些声称“花500元帮你征信洗白”的中介,全是骗子,千万别上当。
- 逾期后产生的费用要结清:政策要求“足额偿还逾期债务”,合法的利息、罚息都要还,只还本金不符合修复条件,会导致征信无法更新。
- 2026年新逾期不享受:如果2026年1月1日后再产生网贷逾期,哪怕金额低于1万,也不能享受这次的信用修复政策,还是会正常计入征信。
简单说,这次政策是给过去几年有小额非恶意逾期的人一次“改过自新”的机会,核心是鼓励大家主动还清欠款,重塑信用。
重点突破:几十万大额逾期,怎么谈3~5折结清?
对于大额网贷逾期(比如10万以上,甚至几十万),2026年也有好消息:监管支持有还款意愿的债务人协商还款,加上网贷平台不良资产处置压力增大,3~5折结清的案例越来越多。但这不是“讨价还价”,而是有明确逻辑和技巧的合法协商。
1. 先搞懂:为啥平台愿意3~5折结清?
很多人疑惑,平台为啥愿意亏这么多?核心原因有两个:
- 平台的核心诉求是收回本金:网贷逾期时间越长,收回欠款的概率越低。对平台来说,能收回30%~50%的本金,总比一分钱拿不回强,尤其是那些已经逾期1年以上、债务人确实困难的情况,打折结清是双赢。
- 政策支持+不良资产处置需求:根据《中华人民共和国民法典》第六百七十八条规定,借款人逾期后有还款意愿且非恶意违约的,贷款机构应基于公平原则协商。2026年平台为了降低不良资产率,会更愿意通过协商打折的方式处置大额逾期。
但要注意:3~5折结清不是“想谈就能谈”,通常需要满足两个前提:一是逾期时间较长(一般6个月以上),二是债务人确实有客观困难(比如失业、重病、家庭变故等),且能提供真实证明。如果是刚逾期3个月,或者有稳定收入却故意不还,平台肯定不会同意打折。
2. 5步协商法:从准备到签约,直接照做就能用
协商不是“打电话求平台”,而是“用政策、拿证据、讲诚意”,让平台相信你“不是不还,是暂时困难,且能一次性拿出打折后的钱”。分享一套实测有效的5步协商法,每一步都有具体操作:
第一步:准备3类材料,谈判才有“底气”
空口无凭,平台是否同意协商,关键看你能不能提供真实有效的证明。提前准备好以下3类材料,能让协商成功率翻倍:
- 债务明细:打印网贷合同、还款记录,明确欠款本金、利息、违约金分别是多少。重点标注哪些是合法费用(年利率≤LPR4倍),哪些是高额罚息、砍头息等不合理费用(这些可以要求减免)。
- 困难证明:这是核心!比如失业证明、解除劳动合同通知书、医院病历、家庭重大支出凭证(如老人重病住院账单)等,证明你的逾期是客观原因导致,不是主观恶意逃债。

- 还款能力证明:近期的工资条、兼职收入记录、家庭开支明细(如房租、水电费、赡养老人费用),算出你能一次性拿出的最大金额(比如你每月收入8000元,扣除必要开支后,能凑出15万元,就可以针对性谈3折结清50万的欠款)。
第二步:找对沟通对象,别跟催收员瞎聊
逾期初期联系你的,大多是初级催收员,他们只有催款权限,没有协商决策权,跟他们聊再多也没用,反而会被记录“有还款能力但拖延”。
正确的做法是:通过网贷平台官方APP、官方客服电话联系,打通后直接要求转接“贷后管理部门”或“协商专员”2026网贷新规及征信修复攻略,含1万内逾期征信清零条件,话术可以直接照用:“你好,我是XXX(姓名),身份证号XXX,借款合同号XXX。我因客观原因暂时无法全额还款,但有强烈还款意愿,想申请一次性协商结清,麻烦帮我转接负责协商的专员,谢谢。”
如果对方推脱,就明确告知:“根据《民法典》第六百七十八条规定,平台有义务为有还款意愿的债务人提供协商方案,请你协助转接。” 一般情况下,对方都会配合。
第三步:沟通话术模板,直接照念不慌
接通协商专员后,不用紧张,保持冷静、诚恳中国人民银行逾期罚息,按照“表明身份→说明困难→展示能力→提出方案”的逻辑说,以下话术可以直接套用:
“您好,我是XXX,身份证号XXX,借款合同号XXX。我之前一直按时还款,但从X年X月开始,因为(具体困难,比如公司裁员失业/家人重病),导致收入中断,这是我的失业证明和医院账单(可以后续邮件发送)。
我不是恶意逾期,一直想尽快解决这笔债务。我仔细核算了所有欠款,本金XXX元,但后续产生的罚息、违约金有XXX元,其中部分费用已经超过了合法利率上限。我目前能一次性凑出XXX元(比如15万),想申请一次性协商结清,希望平台能减免不合理的利息和违约金,按3折(或5折)结清剩余欠款。
这个金额是我能拿出的全部资金,一次性还清后,希望平台能出具结清证明,并在征信报告中更新为‘已结清’。如果需要补充其他材料,我会全力配合,麻烦你帮忙申请一下。”
第四步:应对拒绝,灵活调整谈判策略
第一次协商大概率会被拒绝,平台可能会说“没有打折政策”,或者只同意减免20%。这时候别放弃,用以下技巧坚持沟通:
- 平台说“没有打折政策”:“我理解平台有规定,但根据《民法典》相关条款,在特殊情况下,确认债务人还款能力不足但有还款意愿的,可平等协商。我目前的情况确实符合,而且我能一次性付款,对平台来说也能快速收回部分本金,总比一直拖着好。”
- 平台只同意少量减免:“非常感谢你给出的方案,但这个金额我确实凑不出来。如果协商不成,我只能继续逾期,对双方都没好处。我提出的3折方案是我能拿出的最大诚意,能不能麻烦你向上级申请一下特殊处理?”
谈判的核心是“互利共赢”,平台想快速收回资金,你想减轻还款压力。如果平台不同意3折,也可以适当让步到4折或5折,关键是找到双方都能接受的平衡点。
第五步:签订书面协议,避免后续纠纷
这是最关键的一步!口头协商达成后,一定要让平台出具书面协议(电子版或纸质版,必须盖章),协议里要写清楚这3点:
- 结清金额:明确最终要还的金额(比如50万欠款,协商后15万结清);
- 费用减免:明确减免的是哪些费用(利息、违约金等);
- 征信处理:要求平台在收到款项后,将债务状态更新为“已结清”,并承诺不再追究后续责任。
同时,要保留好所有证据:沟通时的电话录音(合法前提下)、聊天记录、邮件往来、转账凭证,万一平台后续反悔,这些都是你的维权依据。
避坑指南:2026年网贷协商,这5个误区绝对不能踩
不管是小额征信修复,还是大额协商结清,都有很多人因为不懂规则踩坑,分享5个最常见的误区,一定要避开:
- 误区1:恶意逾期等着打折结清。如果有稳定收入却故意不还,平台不仅不会同意协商,还会起诉你,到时候不仅要全额还款,还要承担诉讼费,征信也会留下严重污点。
- 误区2:相信第三方中介。所有声称“花手续费帮你协商3折结清”“帮你征信洗白”的中介,全是骗子,他们只会收了钱就跑路,反而可能泄露你的个人信息。
- 误区3:协商成功后不按时还款。如果跟平台达成了分期或一次性结清方案,一定要按约定时间还款,再次违约后,平台会收紧政策,甚至直接走法律程序,之前的努力全白费。
- 误区4:只还本金不还合法利息。不管是信用修复还是协商结清,合法的利息、罚息都要还,只还本金不符合政策要求,也会导致协商失败。
- 误区5:逾期后拒接所有电话。协商的前提是“有还款意愿”,拒接催收电话会被认定为恶意逃债,平台会直接拒绝协商,甚至加速起诉流程。
额外提醒:债务重组,大额债务的另一种选择
如果你的网贷笔数多、总负债高(比如30万以上),还可以考虑“债务重组”的方式。比如深圳的吴先生曾有5笔网贷共32万,月还款2.1万,后来通过专业机构匹配到低息银行信用贷,总额35万,年化利率3.8%-4.5%,月供骤降至1300元左右,总利息节省超过60%。
适合债务重组的人群通常是:公积金连续缴存≥1年(基数≥8000元)、工作稳定、收入能覆盖优化后月供1.5倍以上。但要注意,一定要选择正规持牌机构,警惕“包百分百成功”“前期收取高额手续费”的不合规宣传。
看完这份攻略,你是不是清楚2026年网贷逾期该怎么处理了?你有没有小额逾期想申请征信修复,或者大额债务需要协商的情况?已经成功协商结清的朋友,不妨在评论区分享一下你的经验和谈判技巧;还在纠结的朋友,你目前遇到的最大问题是什么?是不知道怎么准备材料,还是找不到协商对接人?大家一起交流互动,让更多人能合法合规解决债务问题,重塑财务健康!
最后想说,2026年的网贷政策给了有债务困扰的人更多机会,但核心前提是“积极还款、合法协商”。逃避解决不了问题,主动面对、用对方法,才能真正走出债务泥潭。希望大家都能理性处理债务,守护好自己的信用记录。


