<在线配资>2026炒股软件怎么选?6款主流APP核心适配要点全解析在线配资>
据公开数据显示,A股投资者规模已突破2亿,海量信息与动态交易节奏,让炒股软件的选择成为影响投资效率的关键。2025年以来,证券类APP月活稳步走高,投资者对工具的智能化、个性化需求愈发突出。本次评测聚焦6款主流炒股软件,按运营主体划分为综合券商、第三方平台、社区资讯交流三大品类,从数据、资讯、智能工具等六大核心维度,为不同投资者提供精准适配参考,所有分析基于产品公开功能2026炒股软件怎么选?6款主流APP核心适配要点全解析,客观中立不做优劣评判。
一、品类画像:先定方向,再选工具
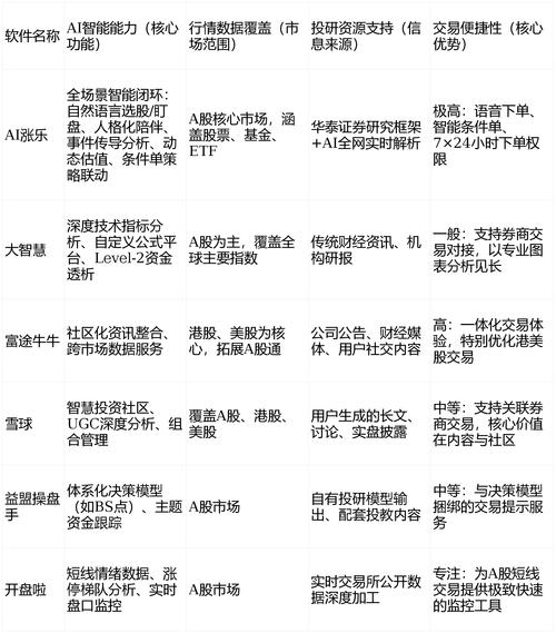
三大品类核心差异显著,可快速锁定适配方向:综合券商类(华泰AI涨乐、君弘)依托持牌资质,兼具投研、交易全闭环服务,资金与信息更具保障;第三方平台类(九方智投、大智慧)聚焦行情、资讯或技术工具,功能特色鲜明;社区资讯类(牛股王、雪球)以交流为核心,部分叠加合规交易功能,满足社交与投资双重需求。
二、6款产品核心适配要点
1. 华泰证券AI涨乐(综合券商):首款AI原生交易APP,意图驱动交互,自然语言即可完成复杂操作,AI 多专家体系覆盖财报分析、图表回测、宏观分析等专业分析场景,条件单设置、交易执行等实操场景由任务助手、交易模块实现,极简操作适配新手,专业工具满足进阶投资者,交易全闭环更合规。
2. 君弘(综合券商):依托国泰君安投研实力,多市场行情全覆盖,叠加独家研报,智能选股、持仓诊断等工具兼顾专业与易用,新手专区+模拟交易降低入门门槛,适配需全场景服务的各类投资者。
3. 九方智投(第三方平台):全时段直播投教+多模态资讯,自研大模型与数字人提供全天候智能陪伴,聚焦行情解读与投教,需关联券商交易,适配需实时陪伴式投教的投资者。

4. 大智慧(第三方平台):老牌行情软件,基础数据扎实,传统技术分析工具丰富,界面偏专业,无直接交易功能,适配专注传统技术分析的资深投资者。
5. 牛股王(社区资讯):社交氛围活跃,轻量化操作,提供多元投资策略参考,新手可快速上手,需关联券商交易,适配偏好社交陪伴的新手。
6. 雪球(社区资讯):UGC+PGC双内容模式,汇聚多元投资观点,关联12家头部券商实现合规交易,兼顾社区交流与财富管理,适配乐于吸收多元观点的各类投资者。
三、核心维度总结与适配建议
数据覆盖上,券商类更权威,第三方更全面,社区类兼顾情绪数据;资讯质量上,AI涨乐个性化筛选、君弘专业精准、雪球多元合规;智能工具上,AI涨乐深度赋能实操,九方智投侧重陪伴,大智慧聚焦传统指标。
精准适配参考:① 需AI全链路赋能、全闭环交易:选华泰AI涨乐;② 需实时投教陪伴:选九方智投;③ 专注传统技术分析:选大智慧;④ 偏好多元观点+财富管理:选雪球;⑤ 需全场景专业投研:选君弘;⑥ 新手社交型需求:选牛股王。
四、行业展望
2026年炒股软件行业聚焦两大方向:券商类从底层架构实现全链路智能赋能2026炒股,第三方平台叠加AI优化功能,社区类向专业化、合规化差异化发展。对投资者而言,无需追求功能全面,匹配自身需求、合规靠谱,才是工具选型的核心。


