<在线配资>湖南省推进专项债‘自审自发’试点,明确审核机制压实责任在线配资>
为了提高地方政府专项债券资金使用效益,国务院下放了10个省份及雄安新区专项债券项目审核权限,允许这些地区省级政府筛选并审核批准专项债券项目,即“自审自发”。为了落实这一新政,各地给出相应操作细则。
3月28日,湖南省人民政府办公厅印发的《湖南省推进地方政府专项债券项目“自审自发”试点实施方案》(下称《方案》)对外公开,该《方案》明确了当地专项债“自审自发”审核机制,强化项目投后管理,压实市县政府等发债主体责任,以防范政府债务风险,提高债券资金使用效益。
中央财经大学教授温来成告诉第一财经,目前部分专项债“自审自发”试点省份都在制定当地具体实施方案,而湖南是目前首个对外公开方案的省份。《方案》既落实了国务院对专项债管理的相关规定,同时又能结合湖南当地实际建立一套适合当地“自审自发”机制。
此前地方上报的专项债项目,需要经过财政部、国家发改委联合审核通过后才能发行相应债券。去年底国务院办公厅发文,允许湖南、广东、四川、浙江等省份开展专项债“自审自发”试点,即专项债项目审核权下放到省级政府。
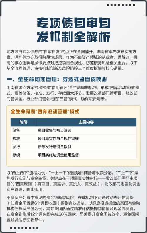
《方案》称,湖南推进专项债券项目“自审自发”试点,建立“发改牵头管项目、财政牵头管资金、部门牵头管行业、债券额度设上限、项目需求定发行”工作机制,实行“两上两下流程、三方联合审核、四库滚动管理”,构建覆盖“借用管还”全生命周期管理机制。
比如,此次湖南将专项债项目库分设为储备库、核准库、发行库、存续库四个子库。地方申报专项债项目进入储备库(即“一上”),经省发改、省财政、项目主管部门三方联合审查通过并经省政府审核批准后,进入核准库。省财政厅根据国家下达专项债限额分配至各市县(即“一下”)后,各地据此在核准库中确定相关专项债项目申报进入发行库(即“二上”),需经省发改、财政联合终审确定,完成发行的专项债项目纳入存续库管理,省财政将发债资金转贷给市县(即“二下”)使用。

温来成表示,上述湖南专项债申报审核流程明晰湖南省政府置换债券转贷资金支出,有利于提高申报效率。专项债项目前期准备工作十分重要,项目质量好坏关系到后期项目建设运营风险把控,湖南的相关规定细致,可操作性强。
比如,《方案》明确发改、财政、主管部门对专项项目“三方联审”各自侧重点,严把项目质量关。如财政部门重点审核项目是否按要求编制项目融资平衡方案,其中,对需通过安排财政补助资金等方式平衡的项目,是否论证地方政府区域平衡的能力等。
此次《方案》中,湖南还强化专项债项目投后管理。比如专项债券资金下达后,6个月仍未实际支出的湖南省推进专项债‘自审自发’试点,明确审核机制压实责任,原则上按程序调整用于本地区其他符合条件的项目;12个月仍未实际支出的,原则上由省财政厅收回并分配至其他地区。
为了防范政府债务风险,保障按时足额还本付息,湖南明确,对于项目收入未达预期、难以偿还的,各地要通过处置项目资产、合法合规调配本地区其他预算资金予以补充。项目主管部门和单位未及时足额落实专项债券还本付息责任的,财政部门可以采取扣减相关预算资金等措施偿债。市县未按时足额上缴还本付息资金的,省财政厅适时通过资金调度予以扣收。
湖南省级建立专项债券偿债备付金制度,用于后续年度专项债券还本付息。并鼓励有条件的市县探索建立偿债备付金制度。对收入较好的项目,探索建立专项债券提前偿还机制。
另外,《方案》还要求落实专项债项目主体责任。比如市县人民政府对本级全部专项债券项目承担主体责任。对本级项目建设的必要性合规性、偿债来源的合理性可行性、项目资料的真实性完整性负责,并由政府主要负责人作出承诺。对存在违规举借债务、虚报项目骗取债券资金、截留挤占挪用债券资金等违法违规行为的,按照相关法律法规追究相关单位和人员责任;涉嫌犯罪的,移送司法机关处理。


