当前位置:

股民开户选券商,这些费用要看清

在线配资 2026-04-24 6

<在线配资>股民开户选券商,这些费用要看清

1.2 开户与入市

股票账户是指投资者在券商处开设的进行股票交易的账户。作为一个新入市的投资者,在进入股市进行证券交易之前,必须首先开立股票账户,有了这个“通行证”,才能入市进行证券买卖操作。

专家提醒

俗话说:“不要懵懵懂懂地随意买股票,要在投资前扎实地做一些功课,才能成功。”在了解了股票的基本知识后,投资者还必须明确如何进行炒股、需要注意的具体事项及各种交易规则等,只有做足了准备,才能稳步前进。

1.2.1 选择适合自己的券商

如今,为投资者提供证券服务的券商有很多,它们实际上就是证券交易所的代理商。如图1-2所示,介绍了一些国内较出名的券商供大家选择。

股民qq号_开户流程_选择券商

图1-2 国内较出名的券商

专家提醒

我国的证券投资者在委托买卖证券时应支付相关费用和税收,按收取机构可分为证券商费用、交易场所费用和国家税收。

目前,投资者在购买我国券商交易上交所和深交所挂牌的A股、基金、债券时,需交纳的各项费用主要有委托费、佣金、印花税、过户费及转托管费等。

(1)委托费:主要用于支付通信等方面的开支。一般按笔计算,交易上交所股票、基金时,上海本地券商按每笔1元收费,异地券商按每笔5元收费;交易深交所股票、基金时,券商按每笔1元收费。

(2)佣金:是指投资者在委托买卖成交后所需支付给券商的费用。上海股票、基金及深圳股票均按实际成交金额的3.5‰向券商支付佣金,上海股票、深圳股票成交佣金起点为5元;债券交易佣金收取最高不超过实际成交金额的2‰,大宗交易可适当降低。

(3)印花税:是指投资者在卖出成交后支付给财税部门的税收。股票交易均按实际成交金额的1‰支付,此税收由券商代扣后由交易所统一代缴。债券与基金交易均免交此项税收。

(4)过户费:是指股票成交后,更换户名所需支付的费用。由于我国两家交易所不同的运作方式,上交所股票采取的是“中央登记、统一托管”,所以此费用只在投资者进行上海股票、基金交易中才支付,深交所交易时无此费用。此费用按成交股票数量(以每股为单位)的千分之一支付,不足1元按1元收。

(5)转托管费:是办理深交所股票、基金转托管业务时所支付的费用。此费用按户计算,每户办理转托管时需向转出方券商支付30元。

大多数投资者在初入股市之时,最急切关注的一个问题就是:哪家券商好?我的户要开在哪里?如果不仔细斟酌就随便开了户,日后可能会产生许多不必要的麻烦,投资者必须牢记投资炒股的一大禁忌——切忌盲目跟风。买股票如是,选券商亦如是,正所谓“没有最好的,只有最适合自己的”。如图1-3所示,列举了选择适合自己的证券公司的常用方法。

股民qq号_选择券商_开户流程

图1-3 选择适合自己证券公司的常用方法

专家提醒

另外,股票投资的一项基本费用就是佣金。佣金水平的高低也是选择券商的一个要素。

1.2.2 股票入市的交易流程

对于在知识、信息、设备和资金方面都处于劣势的中小投资者来说,不可能花费太多时间和精力钻研股市理论和行情,所以有不少股民是在对股票知之甚少,甚至一无所知的情况下入市的。这使他们面临着很大的风险。

因此,炒股首先要全面而详细地认识各种股票,了解上市公司,掌握股市行情,眼观六路,耳听八方,慎重交易,其中,最重要的一点就是要熟知股票入市交易流程,如图1-4所示。

股民qq号_选择券商_开户流程

图1-4 入市流程

新股民要做的第一件事就是为自己开立一个股票账户(即股东卡)。股票账户相当于一个“银行户头”,投资者只有开立了股票账户才可进行证券买卖。

总之,成功需要正确的方法,炒股更是一门高深的学问,如果认为随随便便买卖股票就可以赚钱,贸然入市,那一定会损失惨重的。笔者建议,投资者一定要牢记炒股的交易流程,积累一定的股票知识和操作经验。

1.2.3 开设账户的基本流程

开户也称为开设账户,投资者可以在券商柜台或网上办理。国内有众多的券商,如海通证券、中信证券、宏源证券、光大证券、兴业证券等,投资者可以择优选取一家进行开户。柜台股票开户流程,如图1-5所示。

股民qq号_选择券商_开户流程

图1-5 柜台开设账户的流程

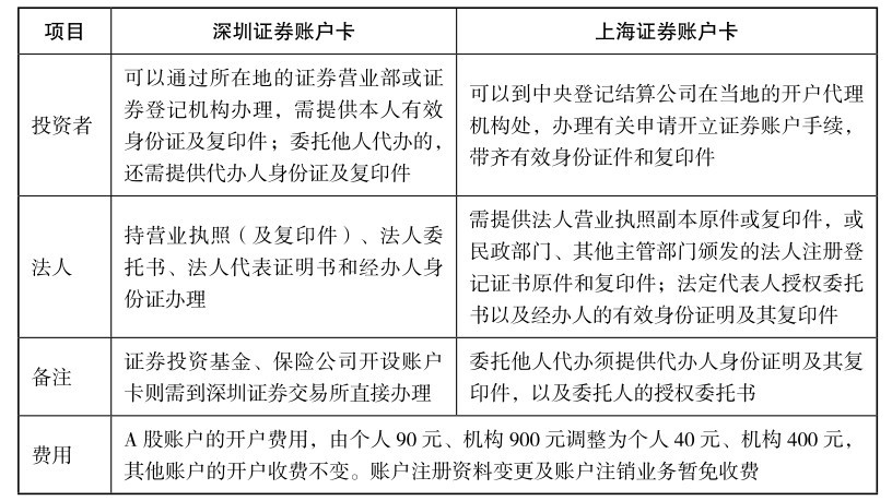
投资者如需入市,应事先开立证券账户卡。下面分别介绍在证券公司柜台开立深圳证券账户卡和上海证券账户卡要准备的资料,如表1-2所示。

表1-2 开立证券账户卡的条件

股民qq号_选择券商_开户流程

当前,如要买卖在上海、深圳两地上市的股票,投资者需分别开设上海证券交易所股票账户和深证证券交易所股票账户,开设上海、深圳A股股票账户必须到证券登记公司或由其授权的开户代理点办理,如北京证券登记有限公司是北京地区股民办理上海、深圳A股股票账户开户业务的唯一的法定机构。

1.2.4 委托券商进行买卖操作

投资者在开通股票账户后并不是直接就可以买卖股票了。在股市中,股民没有直接进入证券交易所进行股票买卖的资格,所以交易活动必须办理委托,通过证券商来进行买卖。委托买卖又是证券商通过接受投资人的委托,赚取一定佣金的交易行为。券商起到一个桥梁作用。

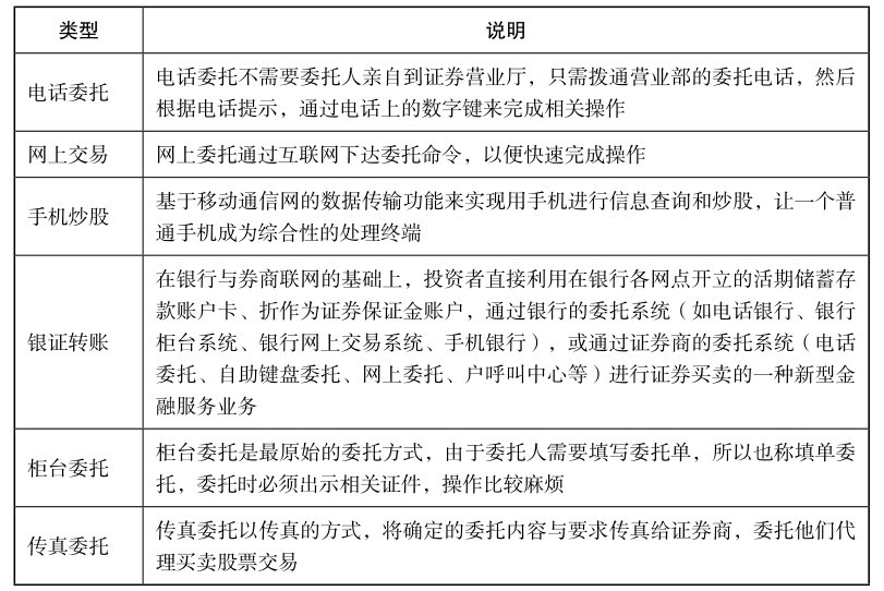
1.六大委托方式

投资者在开户的同时,需要对今后自己采用的交易手段、资金存取方式进行选择,并与证券营业部签订相应的开通手续及协议。例如,电话委托、网上交易、手机炒股、银证转账等,如表1-3所示。

表1-3 股票交易委托类型

开户流程_选择券商_股民qq号

现在的交易方式基本都是网上交易了,投资者要考虑除网上交易外是否有网上咨询服务、股票手机交易软件、电话语音报单等其他服务,目的是使交易方便顺畅。

专家提醒

网上委托因为方便快捷的操作方法,已经成为委托买卖的主要方式。此外,还有电报委托、信函委托等方式,但由于比较麻烦,目前已不常用。

2.委托买卖流程

委托买卖的流程如图1-6所示。

开户流程_选择券商_股民qq号

图1-6 委托买卖程序操作流程

3.办理委托报价技巧

我国常用的委托报价方式有限价委托和市价委托两种。

(1)限价委托就是在买入股票时,限定一个最高价,只允许证券经纪人按其规定的最高价或低于最高价的价格成交;而在卖出股票时,限定一个最低价,只允许证券经纪人按其规定的最低价或高于最低价的价格成交。该妥托方式的特点是股票买卖可以按照投资者希望的价格或更好的价格成交,有利于实现预期投资计划。

(2)市价委托是指定交易数量而不给出具体的交易价格,但要求按该委托进入交易大厅或者交易撮合系统时,以市场上最好的价格进行交易。该委托方式的特点是能保证即时成交,相对其他委托报价方式,其消除了因价格限制不能成交所产生的风险。

投资者在委托买卖股票时,报价十分重要,而了解交易所竞价规则,掌握报价技巧对投资收益有很大帮助。无论在哪个交易所,成交价格都遵循“价格优先,时间优先”的原则,同时,在这个原则中,“价格优先于时间”。

(1)价格优先:较高价格买进申报优先于较低价格买进申报,较低价格卖出申报优先于较高价格卖出申报。

(2)时间优先:买卖方向、价格相同的,先申报者优先于后申报者。先后顺序按交易主机接受申报的时间确定。

专家提醒

上海和深圳股票交易所的股票交易时间为:星期一至星期五正常工作日的上午9:30~11:30,下午13:00~15:00。双休日和交易所公布的休市日休市。全天内只有上午9:15~9:25为集合竞价时间,投资者可以下单,委托价格限于前一个营业日收盘价的加减10%,即在当日的涨、跌停板之间。

1.2.5 申购首次公开发行股票

新股发行是指首次公开发行股票( ,IPO),是指企业通过证券交易所首次公开向投资者发行股票,以期募集用于企业发展资金的过程。

新股申购是为获取股票一级市场、二级市场间风险极低的差价收益,不参与二级市场买卖,不仅本金非常安全股民开户选券商,这些费用要看清,收益也相对稳定,是稳健投资者理想的投资选择。

1.发行新股的条件

在股市中,只有具备一定的条件,并符合国家相关规定的上市公司,才具备发行新股的资格。根据我国《证券法》《公司法》等的相关规定,公司若要发行新股,必须具备以下条件。

公司在最近3年内连续盈利,并可以向股东支付股利。

前一次发行的股份已募足,并间隔1年以上。

进行沪深A股、债券和基金交易。

公司在最近3年内财务文件无虚假记载。

公司预期利润率可达到同期银行存款利率。

此外,上市公司发行新股,还必须具备以下条件。

具有完善的法人治理机构,与对其具有实际控制权的法人或其他组织及其他关联企业在人员财务上独立且资产完整。

股东大会的通知、召开方式、表决方式和决议内容必须符合《公司法》及有关规定。

公司章程符合《公司法》和《上市公司章程指引》的规定。

本次新股发行募集资金数额原则上不超过公司股东大会批准的拟投资项目的资金需要数额。

本次新股发行募集资金用途符合国家产业政策的规定。

公司有重大购买或者出售资产行为的,应当符合中国证监会的有关规定。

不存在资金法人或其他组织及其关联人占用的情形或其他损害公司利益的重大关联交易。

中国证监会规定的其他要求。

2.申购新股的程序

投资者开户申购新股必须在发行日之前办好上海证交所或深圳证交所证券账户,并且要确保所拥有的股票市值符合交易所规定。

2016年的新股申购操作流程如下所示。

T-2日前,打新(用资金参与新股申购)市值准备:以投资者为单位计算的T-2日前20个交易日(含T-2日)的日均市值计算。

T-1日,发行人与主承销商(股票发行中独家承销或牵头组织承销的证券经营机构)刊登网上发行公告。

T日(申购日),投资者根据额度进行申购,申购时无需缴款,当日配号,并且发送配号结果数据。

T+1日,主承销商公布中签率,组织摇号抽签,形成中签结果,上交所于当日盘后向证券公司发送中签结果。原T+1日申购资金验资环节取消。

T+2日,主承销商公布发行价格及中签结果,投资者也可以向其指定交易的证券公司查询中签结果。

T+3日15:00前,结算参与人向中国结算申报其投资者放弃认购数据;16:00,中国结算对认购资金进行交收处理,将认购资金划入主承销商资金交收账户。

T+4日,主承销商将认购资金扣除承销费用后划给发行人,公布网上发行结果。

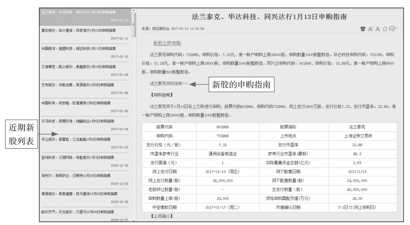
另外,投资者也可以通过炒股软件,查看最新的新股申购指南,具体操作方法为:在菜单栏中,单击“资讯”→“股票”→“新股申购”命令,即可在打开的窗口中查看相应的新股列表、申购指南等信息,如图1-7所示。

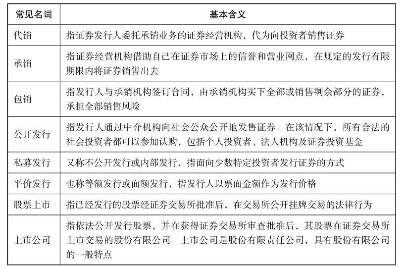
3.新股申购常见名词

新股申购的常见名词有以下几类,如表1-4所示。

开户流程_股民qq号_选择券商

选择券商_开户流程_股民qq号

图1-7 同花顺“新股申购指南”界面

表1-4 新股申购的常见名词

选择券商_股民qq号_开户流程

1.2.6 如何实现竞价成交

交易所目前所采用的竞价方式为计算机集中竞价,即由计算机交易主机接受投资者的委托买卖指令,然后撮合成交。

1.竞价成交原则

交易所市场所有的证券交易都是按照“价格优先、时间优先”的原则进行竞价成交的,即买入时谁输入的买价高谁就优先成交,卖出时谁输入的卖价低谁就先成交。在出价相同的时候,谁的时间优先即谁先委托谁就先成交。竞价成交的基本规则如表1-5所示。

表1-5 竞价成交的基本规则

开户流程_选择券商_股民qq号

2.集合竞价

投资者在开盘时关注的数据之一就是集合竞价,其是分析开盘走势时重要的数据之一。集合竞价是指在股票每个交易日上午9:15~9:25股民qq号,由投资者按照自己所能接受的心理价格自由地进行买卖申请。

所谓集合竞价,就是在当天还没有开盘之前,投资者可根据前一天的收盘价和对当日股市的预测来输入股票价格。在集合竞价时间里输入计算机主机的所有订单,按照价格优先和时间优先的原则计算出最大成交量的价格。这个价格就是集合竞价的成交价格,而这个过程被称为集合竞价。集合竞价的撮合原则,如图1-8所示。

股民qq号_选择券商_开户流程

图1-8 集合竞价的撮合原则

到当天9:25以后,就可以看到各股票集合竞价的成交价格和数量。有时某种股票因买入人给出的价格低于卖出人给出的价格而不能成交,那么,9:25后该股票的成交价一栏就是空的。当然,有时有的公司因为要发布消息或召开股东大会而停止交易一段时间,那么集合竞价时该公司股票的成交价一栏也是空的。

因为集合竞价是按照最大成交量的价格成交的,所以对于普通投资者来说,在集合竞价时间,只要输入的股票价格高于实际的成交价格就可以成交。当然,如果按涨停价买或按跌停价卖,则保证优先成交。

所以,散户如果希望在集合竞价时优先买到股票,通常可以把价格输的高一些,目的是获得优先成交权,因为你的成交价是较低的集合竞价。

如果上个交易日的K线形态不同,则次日股票集合竞价时所产生的开盘价所指示的盘面意义也有所不同。

【案例分析】上个交易日为阳线的集合竞价盘面分析

如果上个交易日为阳线,在集合竞价后,股票以高于上个交易日的最高价开盘,则说明买方势力可能比较强大。此时,投资者就要判断股价是假突破还是真突破,并根据实际情况进行操作,下面举例说明。

步骤1 如图1-9所示,潍柴动力()2016年10月24日以9.33元的价格阳线报收。

步骤2 第二个交易日,股价以9.4元的价格开盘。单个交易日内价格持续走高,最终以接近最高价的9.89元收盘,如图1-10所示。这表示买方势力依然强劲,投资者可抓住机会,适时入场或加仓。

选择券商_开户流程_股民qq号

图1-9 潍柴动力分时图(1)

股民qq号_选择券商_开户流程

图1-10 潍柴动力分时图(2)

在集合竞价后,股票的开盘价在上个交易日阳线的实体内,说明卖方随时都有可能进行反攻,下面举例说明。

步骤1 图1-11所示为中国联通()2016年8月至2016年12月的K线走势图,从图中可以看出股价为上升行情。

步骤2 2016年8月31日,股价以4.27元的价格开盘,其开盘价位于上一交易日的K线实体中,如图1-12所示。

选择券商_股民qq号_开户流程

图1-11 中国联通走势图(1)

开户流程_股民qq号_选择券商

图1-12 中国联通走势图(2)

步骤3 由于卖方的势头太强,股价9月1日在高位出现了低开低走盘面,并最终以一条阴线收盘,如图1-13所示。

步骤4 就在9月1日收阴线后,该股票多空双方进行角力,最终以卖方势力强于买方势力而使股价出现持续下跌,如图1-14所示。此时,为了避免造成更大的亏损,投资者宜适时逢高做空。

股民qq号_开户流程_选择券商

图1-13 中国联通分时图

开户流程_选择券商_股民qq号

图1-14 中国联通走势图(3)

【案例分析】上个交易日为带上下影线的阴线的集合竞价盘面分析

如果上个交易日为带上下影线的阴线,在集合竞价后,股票以高于上个交易日的最高价开盘,说明股价暴涨是必然趋势。此时,投资者可以在利好时机逢低吸纳,进入股市。下面举例分析上个交易日为带上下影线的阴线的集合竞价盘面。

步骤1 图1-15所示为中航地产()2016年6月23日的分时走势图。该交易日内其股价以7.65元带上下影线的阴线报收。

步骤2 第二个交易日,股价以8.00元的价格跳空高开,且高于上一个交易日的最高价,如图1-16所示。这说明股价呈上涨趋势,此时散户可以大胆入市。

开户流程_选择券商_股民qq号

图1-15 中航地产分时图(1)

股民qq号_开户流程_选择券商

图1-16 中航地产分时图(2)

步骤3 随后股价迅速上涨,并保持持续上涨趋势,如图1-17所示。

在集合竞价后,股票的开盘价在上个交易日下影线内(即在上个交易日的最低价和收盘价之间),说明卖方势力继续增强,后市将沿着下跌趋势继续发展。如果开盘价低于上个交易日的最低价,说明卖方占了绝对的优势,趋势看跌。

股民qq号_开户流程_选择券商

图1-17 中航地产走势图

专家提醒

在集合竞价后,如果股价以介于上个交易日的开盘价与最高价之间的价格开盘,说明买方在试探卖方的实力。此时,散户必须根据卖方的决定操作。如果股价以介于上个交易日的K线实体的价格开盘,说明买卖双方实力没有太大的变化。这时,散户投资者需进一步观察。

3.连续竞价

连续竞价指的是对申报的每一笔买卖进行委托,由计算机交易系统按照以下两种情况产生成交价。

最高买进申报价格与最低卖出申报价格相同,则该价格即为成交价格。

买入申报价格高于卖出申报价格时,或卖出申报价格低于买入申报价格时,申报在先的价格即为成交价格。

在连续竞价过程中,当每一笔买卖委托进行申报后,计算机自动撮合系统会在最短的时间内对这些委托进行处理,可以成交的马上成交,不能成交的继续等待成交机会。

1.2.7 了解清算交割的原则

清算交割反映了投资者证券买卖的最终结果,是维护证券买卖双方正当权益、确保证券交易顺利进行的必要手段。

1.清算交割的概念

清算交割是指证券买卖双方在证券交易所进行证券买卖成交以后,通过证券交易所将证券商之间的证券买卖数量和金额分别予以轧抵,其差额由证券商确认后,在事先约定的时间内进行证券和价款的收付了结行为。

投资者一般所说的清算交割分两个部分:一部分是指证券商与交易所之间的清算交割;另一部分是指证券商与投资者之间的清算交割,双方在规定的时间内进行价款与证券的交收确认的过程。

2.交割制度

目前上海、深圳证券交易所A股股票、基金、债券及其回购,实行T+1交割制度,即在委托买卖的次日(第二个交易日)进行交割,投资者委托买卖证券成交与否应以第二天的交割单为准,当日的成交回报仅作为参考。B股股票实行T+3交割制度,即在委托买卖后(含委托日)的第4个交易日进行交割。证券如未成交,则不能办理交割手续。

3.清算与交割的区别

清算与交割的根本区别在于是否发生财产转移。清算只是一个结算过程,其主要目的在于确定应收应付净额,而财产的实际转移则是在交割过程中发生的。

专家提醒

为了确定成交与否,投资者应在委托后及时到指定交易的证券营业部办理清算交割手续,及时了解证券账户和资金账户的库存余额情况。委托是否成交,一般以清算交割为准。在办理清算交割时,证券营业部应向投资者提供书面交割凭证,如《成交交割通知单》等。

1.2.8 如何退出股票市场

在炒股的过程中,投资者难免会遇到一些意外变化,这时候就需要办理相应的手续,如过户、转托管和销户等,让自己全身而退。

1.股票过户

股票过户是投资者从证券市场上买到股票后,到该股票发行公司办理变更股东名簿记载的活动,是股票所有权的转移。股票有记名股票与不记名股票两种,不记名股票可以自由转让,记名股票的转让必须办理过户手续。在证券市场上流通的股票基本上都是记名股票,都应该办理过户手续才能生效。

股票过户的相关流程如图1-18所示。

股民qq号_开户流程_选择券商

图1-18 股票过户的相关流程

2.股票转托管

转托管又称证券转托管,是专门针对深交所上市证券托管转移的一项业务,是指投资者将其托管在某一证券商那里的深交所上市证券转到另一个证券商处托管,是投资者的一种自愿行为。股票转托管的一般流程,如图1-19所示。

专家提醒

值得注意的是:转托管只有深市有,沪市没有转托管问题。

3.股票销户

需要销户的投资者在正常的交易日都可以到营业部开户柜台办理销户手续,但必须由本人亲自办理,办理销户时不收取任何费用。销户需要符合以下几个条件。

已办理撤销指定交易。

已结息并提取剩余款。

当日无委托交易情况。

 除了上交所挂牌证券外,没有其他证券余额。

 无透支款、无欠付利息及其他未了事宜。

开户流程_选择券商_股民qq号

图1-19 股票转托管的一般流程

行情指数
  • 上证走势
  • 深证走势
  • 创业走势

上证指数

3350.13

1.69(0.05%)

深证成指

10513.12

9.46(0.09%)

创业板指

2104.63

2.75(0.13%)

浏览器扫码访问