<在线配资>江西首家上市券商诞生!国盛金控更名,业务聚焦证券主业在线配资>
炒股就看金麒麟分析师研报,权威,专业,及时,全面,助您挖掘潜力主题机会!
21世纪经济报道记者 孙永乐

江西首家上市券商诞生。
10月26日晚间,国盛金控(.SZ)公告称,已完成变更公司名称、注册地址、经营范围的变更登记手续与修订公司章程的备案手续,并取得南昌市市场监督管理局核准换发的《营业执照》,业务结构更趋聚焦证券主业。
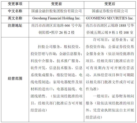
其中,中文名称由“国盛金融控股集团股份有限公司”变更为“国盛证券股份有限公司”。后续,国盛金控将向深交所申请变更A股证券简称。
同时,国盛金控董事会已选举刘朝东为新一任董事长,同时选举李璞玉、罗新宇、廖志花、张璟、罗希为非独立董事,程迈、周江昊、袁业虎、罗忠洲为第五届独立董事。
管理层方面,董事会同意聘任赵景亮为公司总经理,张昌生为副总经理兼财务负责人,董东、朱宇为副总经理,唐文峰为合规总监、首席风险官,刘公银为董事会秘书,陆修然为首席信息官。
公开信息显示,刘朝东为此前国盛金控的董事长,而赵景亮此前为财达证券副总,通过公开招聘被确定为总经理。
当日证券公司能炒股吗,国盛金控还披露了三季报。前三季度实现营收18.56亿元,同比增46.84%;归母净利润2.42亿元,同比增191.21%。其中,第三季度营业收入7.20亿元,同比增长78.17%;归母净利润0.33亿元,同比下降15%。
业内人士表示,国盛金控更名为“国盛证券”、新一届领导班子尘埃落定,这意味着国盛金控吸收合并国盛证券已经接近尾声,国盛证券将实现“曲线上市”,成为江西首家上市券商。
正式更名为“国盛证券”
10月26日晚间,国盛金控公告称,公司中文名称已由“国盛金融控股集团股份有限公司”变更为“国盛证券股份有限公司”,英文名称由“ Inc.”变更为“ Inc.”。
公告显示,国盛金控已于10月24日完成公司名称、注册地址、经营范围的变更登记手续与修订公司章程的备案手续,并取得南昌市市场监督管理局核准换发的《营业执照》,剥离了原有的橡胶制造、电线电缆等业务。
具体而言,经营范围方面,许可项目聚焦“证券业务;证券投资咨询;公募证券投资基金服务业务”,一般项目则保留“证券财务顾问服务”,原有的橡胶制造、电线电缆等非金融业务已全部剥离,业务结构更趋聚焦证券主业。

接近国盛证券的机构人士指出,国盛金控此次更名及系列工商变更,表面是完成吸收合并国盛证券后的法律程序收尾,实质则是其聚焦证券主业战略的深度落地。这种“做减法”的操作,本质是为了强化“江西省属唯一证券全牌照企业”的身份属性,进而为后续集中资源深耕证券主业奠定基础。
此前,在2025年半年度业绩说明会上,谈到公司未来发展战略,国盛金控也曾表示,公司将以吸收合并全资子公司国盛证券为契机,进一步聚焦证券主责主业,加快资源整合,提升国盛证券的品牌效应优势。
公告中,国盛证券进一步指出,“后续,公司将向深圳证券交易所申请变更公司A股证券简称,并将根据相关事项的进展情况,及时履行信息披露义务。”
此次更名工作始于2024年年初,国盛金控于2024年1月30日召开2024年第一次临时股东大会,审议通过了《关于公司拟吸收合并全资子公司国盛证券有限责任公司的议案》《关于拟变更公司名称、经营范围及修改〈公司章程>的议案》,决定吸收合并全资子公司国盛证券有限责任公司(原国盛证券),并对公司的名称、证券简称和经营范围进行变更。
今年2月19日,国盛金控公告称,公司于当日收到中国证监会出具的批复文件,核准国盛金控吸收合并国盛证券,吸收合并完成后,国盛证券解散,国盛金控名称变更为“新国盛证券”。针对吸收合并事宜,未来“新国盛证券”要完成工商变更登记、领取新的业务许可证、落实业务、客户及员工衔接安置方案等。
这意味着,国盛证券将通过母公司国盛金控吸收合并方式实现“曲线上市”,国盛金控更名后的“新国盛证券”也将成为江西首家上市券商。
新一届领导班子落定
与此同时,国盛证券的领导班子也进一步落定。
同日,国盛证券发布的《关于董事会完成换届选举及聘任高级管理人员的公告》显示,公司聘任赵景亮为公司总经理。公告显示,赵景亮,1978年12月出生,现年46岁,曾任财达证券股份有限公司副总经理、国盛证券有限责任公司总裁。
值得一提的是,国盛证券市场化选聘赵景亮为“新国盛证券”总经理人选一事,曾备受市场关注,该聘任的公示期已于9月3日结束。如今,这一聘任工作程序正式完成。

回顾来看,国盛证券此次公开招聘总经理,始于今年年初公司原总裁徐丽峰因年龄原因辞任,该职位一度由原副总裁唐文峰代为履职。9月4日,国盛金控进一步公告称,公司总经理陆箴侃因工作调整原因辞职,公司董事长刘朝东将代职,直至董事会聘任新任总经理。
从中国证券业协会官网的从业人员公示信息可查询到,赵景亮目前已从财达证券离职,其从业信息已登记注册至国盛证券名下。

10月24日,国盛金控召开2025年第一次临时股东大会江西首家上市券商诞生!国盛金控更名,业务聚焦证券主业,选举刘朝东、李璞玉、罗新宇、廖志花、张璟、罗希为公司第五届董事会非独立董事,程迈、周江昊、袁业虎、罗忠洲为第五届独立董事,其中袁业虎为会计专业人士,任期自本次股东大会审议通过之日起三年。
同日,董事会换届选举完成后,国盛金控召开第五届董事会第一次会议,选举刘朝东为第五届董事会董事长,并选举产生了各专门委员会委员。公告显示,刘朝东,1976年出生,现年49岁,此前为国盛金控党委书记、董事长,并兼任原国盛证券的党委书记、董事长职务。
除了确定董事长、总经理人选外,国盛证券还聘任了新一批高管人员。聘任张昌生为公司副总经理兼财务负责人、董东为公司副总经理、朱宇为公司副总经理;聘任唐文峰为公司合规总监(需取得监管认可)、首席风险官;聘任刘公银为公司董事会秘书、陆修然为公司首席信息官。
关于合并吸收国盛证券的原因,国盛金控此前发布公告时表示,吸收合并完成后,将有利于公司聚焦证券主业,提升国盛证券的品牌效应优势,有利于提升公司综合金融服务水平,更好发挥国盛证券作为江西省属唯一证券全牌照企业的作用。
另外,国盛金控强调,吸收合并完成后,能够有效解决国盛证券作为子公司经营时,管理决策等流程过多的限制和制约,公司管理层级将减少,将在节约管理成本的同时有效提升管理与决策效率,有利于推动公司证券业务整体发展。
21世纪经济报道记者注意到,为加强“新国盛证券”经营管理层建设,自2024年以来,国盛证券积极“招兵买马”引进外部优秀人才,多次市场化选聘关键岗位负责人。可见,这家券商对于高质量管理团队有着迫切需求。目前,国盛证券公开选聘的数名相关负责人已到岗履职。
国盛证券官网悄然焕新
近日,国盛证券官网也悄然焕新,国盛金控的官网也更新成了国盛证券的官网。
官网显示,公司Logo从此前的蓝色更换成国盛金控的红色。国盛证券由“有限责任公司”更名为“国盛证券股份有限公司”,公司简介也全面更新。

国盛证券旧版(蓝)、新版Logo(红)
公司最新简介显示,国盛证券股份有限公司是江西省属唯一证券公司,由国盛金控吸收合并原国盛证券并更名而成,是全国性综合证券公司。截至2025年9月底,公司注册资本19.35亿元,总资产达488亿元,拥有近2300名员工。
回顾国盛证券的成长轨迹,2002年,原国盛证券成立;2016年,广东华声股份(2012年上市,后更名为国盛金融控股集团股份有限公司)收购原国盛证券;2022年,江西国资收购国盛金控,成为实际控制人,原国盛证券回归国资序列;2025年2月,中国证监会核准批复国盛金控吸收合并原国盛证券;2025年10月,国盛金控正式更名为国盛证券股份有限公司。
此外,国盛证券总部位于江西南昌,在北京、上海、深圳设立业务总部,拥有166家分支机构,并拥有全资子公司国盛证券资产管理有限公司、国盛弘远(上海)投资有限公司,控股子公司国盛期货有限责任公司,参股江信基金、中证报价公司等。
第三季度增收不增利
10月26日晚间,国盛证券还发布了2025年三季报。
第三季度营收为7.20亿元,同比增长78.17%;归母净利润为3280.08万元,同比下降15.00%。前三季度营收为18.56亿元,同比增长46.84%;归母净利润为2.42亿元,同比增长191.21%。
公告显示,业绩增长主要系本期证券经纪业务收入同比增加所致。财报显示,前三季度公司手续费及佣金收入同比增加近60%。
不过,国盛金控本次季报,仍按一般企业财务报表口径披露。公司表示,将在完成对全资子公司国盛证券有限责任公司的吸收合并后,按照财政部关于证券类金融企业的财务报表格式进行披露。
值得一提的是,财报提到了公司第三季度“增收不增利”的主要原因:公司对参股公司趣店会计核算方法由权益法变更为公允价值计量,并且该变动计入当期损益的金融资产,该事项对公司第三季度净利润的影响为减少1.62亿元;前三季度公司因持有趣店股权合计减少净利润1.27亿元。
截至三季度末,公司持股比例在5%以上的股东共有6家,分别为江西省交通投资集团有限责任公司、雪松国际信托股份有限公司、江西省财政投资集团有限公司、南昌金融控股有限公司、江西江投资本有限公司、江西省建材集团有限公司,持股比例分别为25.52%、16.11%、7.58%、6.90%、6%、6%。
截至10月27日收盘,国盛金控下跌2.59%,最新价为22.16元/股,总市值达428.8亿元。



